Skip to content
Hausplanung Stuppach
Search
Ctrl
K
Cancel
Select theme
Dark
Light
Auto
Austauschplanung
Projektstand und Austauschplanung
Beleuchtungsuebersicht
Dimmer und Netzteile
Lichtkreise und Spannungsabfall
Tree und DALI
Verkabelung und Infrastruktur
Verteilerplanung
Einkaufsliste und offene Entscheidungen
Grundrisse
Grundrisse
Erdgeschoss
Kellergeschoss
Kreisplanung EG
Kreisplanung OG
Obergeschoss
Select theme
Dark
Light
Auto
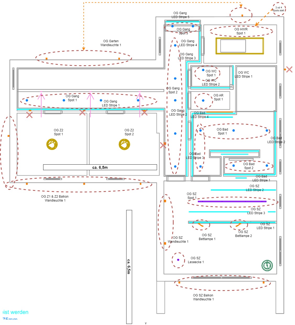
Kreisplanung OG
Kreisplanung fuer das Obergeschoss.